L'Ère du DevOps par Intentions : Quand l'IA Réinvente l'Opération

Révolutionnez vos opérations IT avec le DevOps par intentions. Découvrez comment les systèmes auto-adaptatifs, propulsés par l'IA, transforment les objectifs métier en infrastructure opérationnelle et résiliente, libérant le potentiel de vos équipes.

L'Ère du DevOps par Intentions : Quand l'IA Réinvente l'Opération

Vous avez passé des semaines à peaufiner vos pipelines CI/CD, à scripter chaque étape de vos déploiements sur Kubernetes et à optimiser vos fichiers de configuration. Pourtant, face à une charge imprévue ou à une panne subtile, tout ce bel édifice impératif montre ses limites. Et si, au lieu de dicter à la machine "comment" faire, nous lui décrivions simplement "quoi" atteindre ?

Cette question n'est plus de la science-fiction. Elle est au cœur d'une transformation profonde de notre métier : le DevOps par intentions. Oubliez les longs scripts et les configurations granulaires. L'idée est de formuler un objectif métier, un état désiré, et de laisser un système intelligent traduire cette intention en actions concrètes et continues sur l'infrastructure.

Il ne s'agit plus seulement d'automatiser des tâches, mais de déléguer la prise de décision opérationnelle à une entité qui observe, analyse et agit en permanence pour garantir que la réalité de votre production corresponde à vos ambitions stratégiques. C'est une bascule fondamentale qui place les résultats au centre du jeu, et non plus les procédures.

Du Script à l'Intention : Une Révolution Conceptuelle

Le passage d'une approche impérative, où l'on détaille chaque commande, à une approche déclarative basée sur l'intention, représente un saut quantique en matière d'abstraction. C'est la différence entre donner un itinéraire détaillé rue par rue et simplement indiquer la destination en laissant le GPS calculer le meilleur chemin en temps réel.

Qu'est-ce que le DevOps par Intentions, concrètement ?

Imaginez pouvoir décrire l'état de santé idéal de votre application en termes de performance utilisateur, de coût et de disponibilité, sans vous soucier des détails techniques sous-jacents. Le DevOps par intentions est un paradigme où vous fournissez des objectifs de haut niveau, des Service Level Objectives (SLOs), et un moteur intelligent s'occupe du reste.

Ce moteur, souvent propulsé par des modèles d'IA, interprète vos intentions. Par exemple, une intention comme "Garantir une latence de transaction inférieure à 150ms pour 99% des utilisateurs européens pendant les soldes" est automatiquement traduite en actions : scaling des pods Kubernetes, ajustement des allocations de base de données ou même modification des paramètres du CDN.

Pour mieux visualiser cette rupture, comparons les deux approches.

Critère Approche DevOps Traditionnelle (Impérative) Approche DevOps par Intentions (Déclarative)
Point de départ Des scripts, des fichiers de configuration détaillés (Terraform, Ansible). Des objectifs métier et des contraintes (SLOs, budget, sécurité).
Logique d'action L'ingénieur définit la séquence d'actions ("Comment faire"). Le système déduit la séquence d'actions ("Quoi atteindre").
Réaction à l'imprévu Manuelle ou via des alertes qui nécessitent une intervention humaine. Ajustement autonome et continu pour maintenir l'intention.
Focus de l'équipe Maintenir et déboguer l'automatisation. Définir et affiner les objectifs business.

L'Anatomie d'un Système Basé sur l'Intention

Au cœur de cette magie apparente se trouve une architecture logique bien définie, qui s'articule autour d'une boucle de rétroaction continue. Ces systèmes auto-adaptatifs ne fonctionnent pas à l'aveugle ils sont conçus pour observer, décider et agir de manière cyclique et autonome.

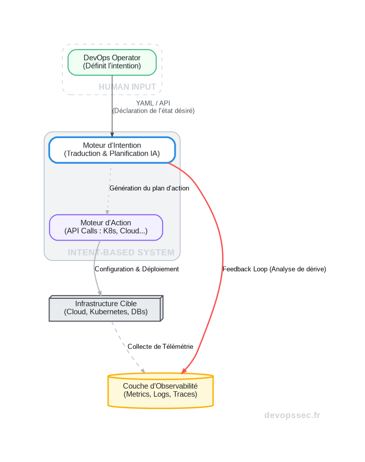
Schéma technique montrant le flux d'un système de DevOps par intentions, de la définition de l'objectif par l'opérateur à l'ajustement continu par le moteur d'IA.

Ce schéma illustre parfaitement la boucle vertueuse. L'opérateur DevOps ne configure plus directement l'infrastructure. Il exprime son besoin au Moteur d'Intention, qui le traduit en un plan d'action. Ce plan est ensuite exécuté sur l'infrastructure, dont l'état réel est mesuré en permanence par la couche d'Observabilité. Toute déviation par rapport à l'intention initiale est renvoyée au moteur, qui calcule de nouvelles actions pour corriger la trajectoire.

Les différents composants de ce système ont des rôles bien précis :

  • Le Moteur d'Intention : C'est le cerveau du système. Il reçoit les objectifs en langage quasi-naturel ou via un fichier de configuration déclaratif, et utilise des modèles (souvent du Machine Learning) pour déterminer la meilleure stratégie à appliquer.
  • Le Moteur d'Action : C'est le bras armé. Il reçoit les ordres du moteur d'intention et les traduit en appels d'API concrets vers les services cloud, l'orchestrateur de conteneurs comme Kubernetes, ou les outils de CI/CD.
  • La Couche d'Observabilité : Ce sont les yeux et les oreilles. Elle agrège en temps réel une quantité massive de données (métriques, traces, logs) pour fournir une image fidèle de l'état du système et mesurer l'atteinte des objectifs.

Mettre en Pratique : Premiers Pas avec un Moteur d'Intention

La théorie est séduisante, mais à quoi ressemble concrètement la définition d'une intention ? L'époque des interfaces complexes est révolue tout se passe désormais dans des fichiers YAML simples et lisibles, qui se concentrent sur le "quoi" et non le "comment".

Définir sa Première Intention en YAML

Imaginons que nous souhaitions garantir la performance et la résilience d'un service de paiement critique. Au lieu d'écrire un script qui configure un auto-scaler, des health checks et des alertes, nous allons déclarer notre intention.

apiVersion: aio.operator/v1alpha1
kind: Intent
metadata:
  name: payment-service-resilience
spec:
  target:
    application: "payment-api"
    environment: "production"
  
  objective:
    description: "Maintenir une haute disponibilité et une faible latence pour le service de paiement."
    
  constraints:
    - type: "Latency"
      metric: "p99_response_time_ms"
      operator: "lessThan"
      value: 120
      
    - type: "Availability"
      metric: "uptime_percentage"
      operator: "greaterThan"
      value: 99.98
      
  # Le système peut être contraint par des limites budgétaires
  # pour éviter une explosion des coûts lors du scaling.
  cost:
    maxMonthlyBudgetUSD: 5000

Chaque section de ce fichier exprime une finalité, pas une action. La section constraints définit les bornes de l'état désiré (latence, disponibilité) tandis que la section cost ajoute une contrainte métier essentielle. Le moteur d'AIOps se chargera de trouver le bon équilibre entre le nombre de réplicas, l'allocation des ressources et la topologie réseau pour satisfaire toutes ces conditions simultanément.

L'Importance Cruciale de l'Observabilité

Un système basé sur les intentions est fondamentalement dépendant de la qualité des données qu'il reçoit. Sans une Observabilité complète et fiable, le moteur d'intention est aveugle et incapable de savoir si l'état actuel dérive de l'état désiré. C'est le carburant de la boucle de rétroaction.

Concrètement, cela signifie que vous devez instrumenter vos applications de manière exhaustive. Il ne suffit plus de collecter des métriques CPU ou mémoire. Il faut des traces distribuées pour comprendre la latence de chaque microservice, des logs structurés pour analyser les erreurs en contexte et des métriques métier pour lier la performance technique aux résultats business.

Le piège de la sur-collecte

L'un des défis majeurs est de ne pas se noyer sous les données. Avant de brancher tous les flux télémétriques, définissez précisément les indicateurs (SLIs) qui mesurent réellement vos objectifs (SLOs). Une donnée qui ne sert pas à valider une intention est du bruit qui augmente les coûts et ralentit l'analyse.

La mise en place de cette couche est un prérequis non négociable. Des outils comme Prometheus pour les métriques, OpenTelemetry pour les traces et des solutions de centralisation de logs deviennent les fondations sur lesquelles repose toute la stratégie d'intention.

Les Limites et les Coûts Cachés

Malgré ses promesses, cette approche n'est pas une solution miracle et comporte sa propre part de complexité. L'un des principaux risques réside dans l'effet "boîte noire" des moteurs d'IA. Si le système prend une décision inattendue, il peut être extrêmement difficile de comprendre son raisonnement et de déboguer le comportement.

De plus, le coût de l'infrastructure sous-jacente peut être considérable. Une plateforme d'observabilité capable d'ingérer et d'analyser des téraoctets de données en temps réel, couplée à la puissance de calcul nécessaire pour entraîner et faire tourner les modèles d'IA, représente un investissement initial significatif qui n'est pas à la portée de toutes les organisations.

Enfin, la sécurité reste un enjeu majeur. Donner à un système automatisé le pouvoir de reconfigurer en profondeur une infrastructure de production ouvre de nouvelles surfaces d'attaque. Il est vital de définir des garde-fous stricts, des permissions granulaires et des politiques de validation pour s'assurer que le moteur ne puisse pas prendre de décisions catastrophiques.

Vers une Autonomie Opérationnelle Totale ?

Le DevOps par intentions ne signe pas la fin du rôle de l'ingénieur DevOps, bien au contraire, il l'élève. Notre mission glisse progressivement de la mécanique de l'automatisation vers l'architecture des objectifs. Nous devenons les stratèges qui dialoguent avec les équipes métier pour traduire leurs besoins en intentions claires, mesurables et réalisables.

Nous ne sommes plus les gardiens des scripts, mais les pilotes d'un système complexe qui apprend et s'adapte. Notre expertise est plus que jamais nécessaire pour définir les bonnes contraintes, interpréter les comportements émergents du système et, surtout, garder le contrôle lorsque l'autonomie atteint ses limites.

Cette nouvelle ère nous pousse à développer des compétences hybrides, à la croisée de l'ingénierie système, de la science des données et de la compréhension produit. L'infrastructure devient véritablement un prolongement intelligent et résilient de la stratégie de l'entreprise, et c'est une perspective passionnante.

Espace commentaire

Écrire un commentaire

Vous devez être connecté pour poster un message !

14 commentaires

21/03/26

Super article sur la révolution des opérations IT

On cherche justement des moyens de transformer nos objectifs métier en quelque chose de plus agile et auto-adaptatif

20/03/26

Le sommaire donne vraiment envie d'aller voir l'ère du DevOps par intentions en détail

20/03/26

la vision d'une infrastructure opérationnelle et résiliente boostée par l'ia c ultra motivant

Membre

actif secouriste

19/03/26

un système basé sur l'intention c'est ce qu'il nous faut pour scale

Membre

actif rédacteur

18/03/26

Ce truc peut vraiment libérer le potentiel des équipes comme vous dites

Membre

actif secouriste

18/03/26

Les limites et les coûts cachés, bien de les aborder

Faut être réaliste sur l'implémentation avant de tout casser et de regretter

Membre

actif

17/03/26

Merci pour le décryptage de ce qu'est le DevOps par intentions concrètement

17/03/26

Le DevOps par intentions, on y va tout droit

Membre

actif

16/03/26

gros kiff pour l'anatomie d'un système basé sur l'intention

Ça clarifie vraiment la structure pour intégrer ça chez nous, on commençait à chercher comment prototyper un truc similaire

Membre

actif secouriste

16/03/26

l'importance cruciale de l'observabilité est bien soulignée, sans ça l'ia est aveugle

Membre

15/03/26

Définir sa première intention en YAML, ça me semble accessible pour démarrer

Membre

actif

14/03/26

Le passage du script à l'intention, c'est la bonne direction pour moins de boilerplate

Membre

actif secouriste

13/03/26

L'IA qui réinvente l'opération c'est juste génial

On galère avec des tâches répétitives, l'idée de l'auto-adaptation me parle énormément pour dégager du temps aux équipes

12/03/26

Le concept d'autonomie opérationnelle totale ça c'est le graal

Rejoindre la communauté

Recevoir les derniers articles gratuitement en créant un compte !

S'inscrire