L'Ère des Environnements DevOps Neuro-Adaptatifs : L'IA au Service de l'Expérience Humaine

Découvrez comment l'intelligence artificielle révolutionne les environnements DevOps en s'adaptant dynamiquement aux préférences cognitives et au flux de travail de chaque ingénieur. Maximisez la productivité, le bien-être et l'innovation grâce à des outils qui apprennent et évoluent avec vous, redéfinissant l'expérience développeur.

L'Ère des Environnements DevOps Neuro-Adaptatifs : L'IA au Service de l'Expérience Humaine

Vous avez déjà ressenti cette fatigue, cette friction insidieuse face à une myriade d'outils DevOps qui, malgré leurs promesses d'automatisation, semblent ajouter plus de charge mentale qu'ils n'en soulagent ? Ce sentiment est le symptôme d'une vérité qui s'impose dans notre industrie : l'optimisation des pipelines techniques a atteint un plateau. La prochaine frontière n'est plus la machine, mais l'humain qui la pilote.

Nous entrons dans une nouvelle ère, celle des Environnements Neuro-Adaptatifs. Il ne s'agit plus de fournir les mêmes outils à tout le monde, mais de créer des écosystèmes de développement qui s'ajustent dynamiquement au flux de travail, aux habitudes cognitives et même au niveau de concentration de chaque ingénieur. L'objectif est de sculpter l'expérience pour atteindre cet état de "flow" où la productivité et la créativité explosent.

Cette révolution est portée par des modèles d'Intelligence Artificielle (IA) qui ne se contentent plus de suggérer du code, mais qui observent, apprennent et anticipent les besoins de l'utilisateur. Ils transforment nos outils en partenaires proactifs plutôt qu'en serviteurs passifs, redéfinissant ainsi fondamentalement la Developer Experience (DevEx).

Les Composants Clés d'un Écosystème Adaptatif

Pour matérialiser cette vision, l'approche neuro-adaptative s'appuie sur la transformation de trois piliers fondamentaux de notre quotidien de développeur. Chaque pilier est repensé pour placer l'ingénieur, et non le processus, au centre de l'équation.

L'IDE Augmenté : Votre Cerveau Externe

Votre environnement de développement intégré (IDE) cesse d'être une simple fenêtre de texte pour devenir une extension de votre propre processus de pensée. Grâce à des agents IA intégrés, il analyse en temps réel votre manière de coder, les types d'erreurs que vous commettez le plus souvent et les schémas de conception que vous privilégiez.

Concrètement, cela se traduit par une interface qui évolue avec vous. La coloration syntaxique peut, par exemple, intensifier les couleurs sur les blocs de code critiques lorsque l'IA détecte une baisse de votre concentration, mesurée par votre vitesse de frappe et votre taux de correction. Les suggestions de refactoring ne sont plus génériques elles sont basées sur la complexité que *vous* avez tendance à introduire dans des contextes similaires.

Fonctionnalité Approche Classique (Statique) Approche Neuro-Adaptative (Dynamique)
Auto-complétion Basée sur la syntaxe du langage et les bibliothèques importées. Prédictive, basée sur vos propres habitudes de codage et le contexte logique du projet.
Analyse de code (Linting) Applique un jeu de règles de style prédéfini et uniforme pour toute l'équipe. Priorise et met en évidence les erreurs que vous êtes statistiquement susceptible de commettre.
Gestion des fenêtres Manuelle, vous ouvrez et organisez vos terminaux, fichiers et panneaux. L'IDE anticipe les fichiers et terminaux dont vous aurez besoin pour la tâche en cours et les pré-organise.

La Pipeline CI/CD Empathique

La chaîne d'intégration et de déploiement continus, ou CI/CD pipeline, est souvent perçue comme un monstre rigide et binaire. Soit elle passe, soit elle casse. L'approche neuro-adaptative la dote d'une forme d'intelligence contextuelle, lui permettant de moduler son comportement en fonction de la nature du changement et du profil du développeur.

Imaginez une pipeline qui, analysant un commit tagué comme "hotfix critique", accélère les tests les plus pertinents et court-circuite les étapes non essentielles pour un déploiement ultra-rapide. À l'inverse, pour une modification complexe d'un junior sur un module sensible, elle pourrait automatiquement ajouter des étapes de validation supplémentaires, comme des tests de mutation ou une analyse de sécurité approfondie.

Le fichier de configuration de la pipeline n'est plus une liste statique de commandes, mais un workflow conditionnel piloté par des métriques. Il pourrait ressembler à ceci, en pseudo-code YAML, où un service d'IA évalue le "risque" d'un commit.

jobs:
  - build:
      stage: build
      script:
        - make build

  - test:
      stage: test
      script:
        - make test-unit
        # L'IA a évalué le risque du commit à 85% (très élevé)
        # en se basant sur la complexité du code et l'historique du développeur
        - if: ai_risk_assessment({{ commit.sha }}) > 0.8
          script:
            - make test-integration-full
            - make security-scan-deep
        - else:
          script:
            - make test-integration-light

  - deploy_staging:
      stage: deploy
      # Déploiement automatique en staging uniquement si le risque est modéré
      when: ai_risk_assessment({{ commit.sha }}) < 0.6

Le Flux de Données Cognitives en Action

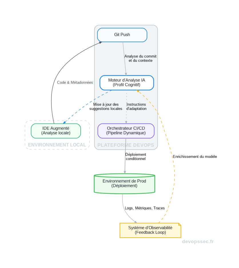
Pour bien saisir comment ces éléments interagissent, il faut visualiser le flux de données qui part de l'intention du développeur pour revenir à lui sous forme d'assistance personnalisée. Ce n'est pas une simple chaîne linéaire, mais une boucle de rétroaction continue où chaque action enrichit le modèle d'IA.

Schéma illustrant le flux de travail d'un environnement DevOps neuro-adaptatif, de la poussée du code par le développeur jusqu'au déploiement, en passant par l'analyse IA et la boucle de rétroaction de l'observabilité.

Ce schéma illustre la boucle vertueuse. Le développeur travaille dans son IDE Augmenté, qui collecte déjà des métriques sur son style de travail. Lorsqu'il pousse son code, le Moteur d'Analyse IA ne se contente pas d'examiner le code, il le croise avec le profil cognitif du développeur, le contexte de la tâche et l'état actuel du système. Ces informations permettent à l'orchestrateur de construire une CI/CD Pipeline sur mesure. Enfin, les données issues de l'Observabilité en production ne servent plus seulement à détecter des bugs, mais aussi à affiner en continu le modèle IA, rendant le système de plus en plus pertinent à chaque cycle.

Les Risques et Limites d'un Monde Trop Parfait

Cependant, cette vision d'un DevOps parfaitement huilé et personnalisé n'est pas sans contreparties. L'adoption d'environnements neuro-adaptatifs soulève des questions techniques, financières et surtout éthiques qu'il est crucial d'aborder avec lucidité.

  • Le coût de l'intelligence : Entraîner et faire tourner en continu des modèles d'IA complexes pour chaque développeur d'une organisation représente un coût de calcul et d'infrastructure non négligeable. Cette technologie pourrait, dans un premier temps, être réservée aux entreprises les plus fortunées.
  • La surveillance cognitive : La collecte de données sur les habitudes de travail, les heures de productivité et les taux d'erreur peut facilement dériver vers un outil de micro-management et de surveillance. Il est impératif d'établir des chartes éthiques strictes garantissant que ces données ne servent qu'à l'amélioration de l'expérience et jamais à l'évaluation des performances individuelles.
  • L'atrophie des compétences : Si l'IA anticipe et résout systématiquement nos problèmes, il existe un risque de "désapprentissage". Les ingénieurs juniors pourraient devenir dépendants de l'assistance, sans jamais développer l'intuition et la capacité de débogage profond qui ne s'acquièrent qu'en se confrontant à la difficulté.
  • La boîte noire : Les décisions prises par l'IA, comme le blocage d'un déploiement ou la suggestion d'une architecture complexe, peuvent être difficiles à interpréter. Assurer la transparence et l'explicabilité des modèles (XAI - Explainable AI) est un défi majeur pour maintenir la confiance des développeurs.

Conclusion : Vers un Partenariat Homme-Machine Équilibré

L'avènement des environnements DevOps neuro-adaptatifs ne signe pas la fin du rôle de l'ingénieur, mais plutôt sa profonde redéfinition. Il s'agit de passer d'un rôle d'opérateur d'outils à celui de stratège, dont la valeur ajoutée réside dans la résolution de problèmes complexes, la créativité architecturale et la vision produit.

En déléguant la charge cognitive répétitive et la gestion des processus à une intelligence artificielle partenaire, nous libérons notre plein potentiel humain. Le but ultime n'est pas une automatisation totale, mais une augmentation symbiotique, où la technologie s'efface pour laisser place à un état de concentration et d'innovation optimal. La véritable mesure du succès de ces systèmes sera notre capacité à rendre le travail non seulement plus productif, mais aussi plus épanouissant.

Espace commentaire

Écrire un commentaire

Vous devez être connecté pour poster un message !

15 commentaires

Membre

actif

14/03/26

Ce niveau d'adaptation, on l'attendait

Membre

actif

14/03/26

Innovation boostée par l'IA, on prend

Membre

actif

13/03/26

Une IA qui s'adapte à mes préférences, ça me ferait gagner un temps fou

personnaliser l'environnement de dev au niveau cognitif va vraiment décupler l'efficacité individuelle

Membre

actif

13/03/26

Adieu la fatigue cognitive inutile

Membre

actif

12/03/26

Les risques d'un monde trop parfait sont bien soulevés, important

Membre

actif

11/03/26

Redéfinir l'expérience développeur, enfin

Membre

actif

10/03/26

Les composants clés d'un écosystème adaptatif, bien détaillés

Membre

actif

10/03/26

Le partenariat homme-machine équilibré, la conclusion est juste

On doit garder la main sur l'IA, pas juste la laisser tout faire, l'équilibre est vital

Membre

actif

10/03/26

Des outils qui apprennent et évoluent avec nous, c'est le top

Membre

actif

09/03/26

Maximiser la productivité et le bien-être, essentiel

Membre

actif

08/03/26

Le flux de données cognitives, on va enfin comprendre nos bottlenecks mentaux

Membre

actif

08/03/26

Une pipeline CI/CD empathique, ça c innovant

Finies les pipelines qui pètent sans prévenir, une qui s'adapte à notre flux de travail c'est un game changer

Membre

actif

07/03/26

L'IDE augmenté comme cerveau externe, je signe direct

Membre

actif

07/03/26

L'IA au service de l'expérience humaine, on en rêve

Membre

actif

07/03/26

environnements neuro-adaptatifs, énorme potentiel

Rejoindre la communauté

Recevoir les derniers articles gratuitement en créant un compte !

S'inscrire